大埔災區各校復課安排 阮鄭夢芹小學網上特別活動/大埔浸信會公立學校獲暫到教大上課︳大埔宏福苑五級火
發佈時間:14:50 2025-12-01 HKT
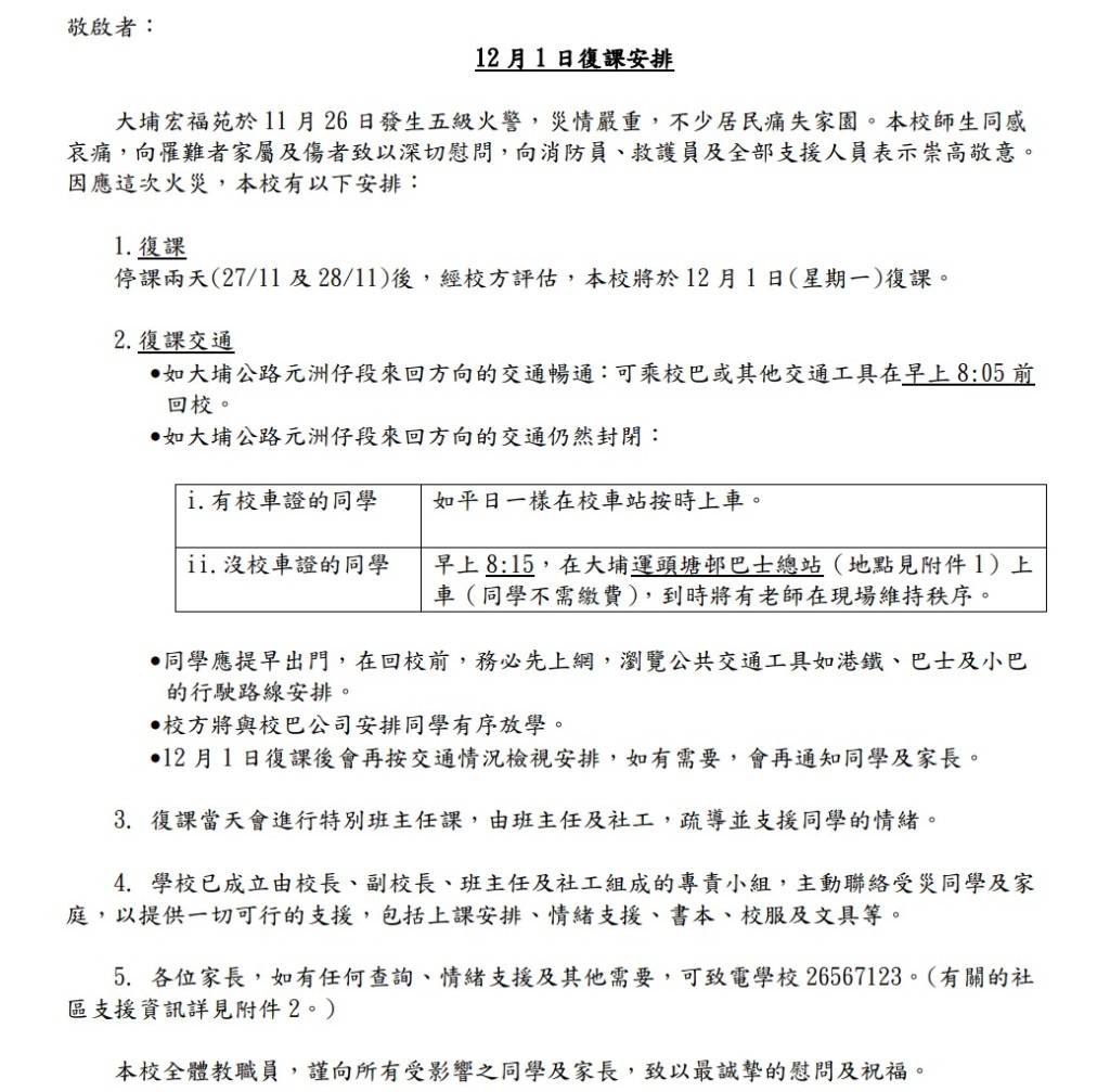
大埔宏福苑五級火︳大埔宏福苑五級火災於上周三(26日)發生,造成多人死傷,嚴重影響區內民生。自上周四(27日)起已停課的大埔宏福苑鄰近學校,包括大埔浸信會公立學校、聖公會阮鄭夢芹小學、港九街坊婦女會孫方中書院、中華基督教會馮梁結紀念中學、保良局劉進幼稚園,部分學校於今日(1日)以不同形式復課,而於災後被用作臨時社區中心的中華基督教會馮梁結紀念中學,校長受電台訪問時指復課需視乎情況師生情緒,會檢視學校的整體狀況才作復課安排。
部分學校今復課 聖公會阮鄭夢芹小學安排網課
因受大埔嚴重火災影響的多間區內學校,包括大埔浸信會公立學校、聖公會阮鄭夢芹小學、港九街坊婦女會孫方中書院、中華基督教會馮梁結紀念中學、保良局劉進幼稚園自上周四(27日)起停課,隨災民於周末時間被安排至不同地方暫住,部分學校已於周末通知家長,在今日(1日)以不同形式復課或繼續停課。

聖公會阮鄭夢芹小學於校網中貼出校方安排,學校已於昨日(30日)出通告通知家長,今日(1日)將會改上網課,除了在Google Classroom的學習材料及工作紙外,於下午2時亦會進行zoom實時網上特別學習活動及班主任課。學校亦會繼續開放,讓未有網上學習器材的學生,可回校向學校借用器材。而學校將於明日(2日)繼續開放校園照顧已返校的學生。

與大埔宏福苑相鄰的大埔浸信會公立學校,有家長於Facebook大埔群組專頁中指,學校已通知上學安排,指學校表示「未來數個月都沒有可能回校上課,現在努力安排不同嘅學習場地」,家長對學校的安排支持並信任,「我絕對信任學校會盡力為小朋友做出最好嘅安排,而下星期會係先關顧情緒。」並分享了其他家長的留言:「成日係教會都會講:邊度有弟兄姊妹一齊,嗰度就係教會。依家就好似,邊度有同學仔一齊,嗰度就係學校」。

家長表示將全力配合學校安排,相信學校「老師們都會唔開心,但佢哋真係好努力以學生為先。」有指大埔浸信會公立學校已獲得香港教育大學支援,部分課室將暫時安排至教大上課。

而用作暫時社區中心以支援災民的中華基督教會馮梁結紀念中學,學校校長黃慧珊接受電台訪問時表示教育局已協助清潔學校,會先檢視學校整體狀況,以及視乎情況師生情緒,再部署復課等事宜。至於港九街坊婦女會孫方中書院則於今日復課,除了會妥善安排交通問題,學校亦會安排安排特別班主任節,由班主任及社工,疏導並支援同學的情緒。

相關文章︳大埔宏福苑五級火災後情緒支援服務一文整合 教大臨時支援中心/和諧之家兒童遊戲治療服務
相關文章︳大埔宏福苑五級火災後支援︳19間社福機構為受災家庭兒童/青少年提供暫託服務 附服務內容及地點
相關文章︳大埔宏福苑五級火︳教育局免費網上「特別事故心理支援講座」 專家社工助師生家長度過創傷經歷

















