公屋|房委會元朗南擬建4公屋項目 提供1.38萬伙 料2032年起分階段落成
更新時間:15:16 2026-04-09 HKT
發佈時間:15:16 2026-04-09 HKT
發佈時間:15:16 2026-04-09 HKT
房委會擬於元朗南開展4個公屋項目,合共興建17座住宅大樓,提供1.38萬個住宅單位,將可容納3.72萬人。項目預計於2028年展開建屋工程,並於2032/33至2033/34年度分階段落成。
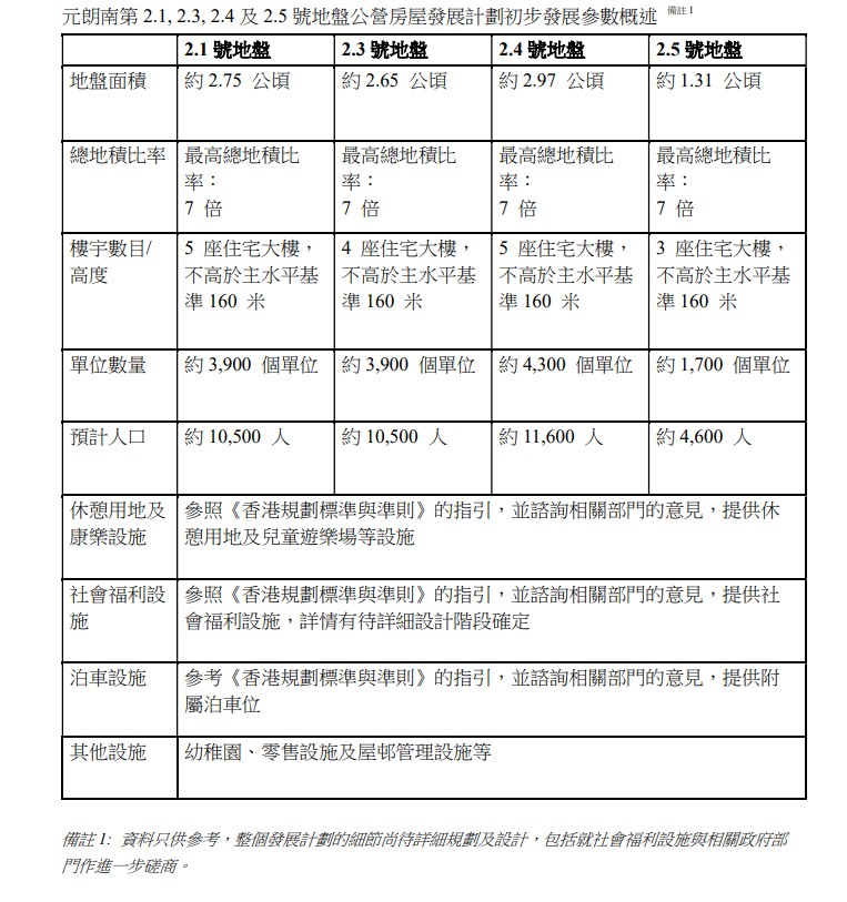
房委會向元朗區議會提交文件,交代擬議於元朗南第2.1、2.3、2.4及2.5號地盤開展4個公營房屋發展計劃。擬議公營房屋發展計劃的總面積約9.68公頃,2.1號地盤位於欖口村附近、欖堤西路旁,地盤面積約2.75公頃;2.3、2.4及2.5號地盤則集中於山下村以東,至公庵路以西,地盤面積分別約2.65公頃、約2.97公頃,及約1.31公頃。4個項目合共會興建17座住宅大樓,提供1.38萬個住宅單位,可容納3.72萬人。

元朗南第2.1, 2.3, 2.4及2.5號地盤公營房屋發展計劃位置圖。元朗區議會文件

提供1.38萬個住宅單位,將可容納3.72萬人。元朗區議會文件

元朗南第2.1, 2.3, 2.4及2.5號地盤 ,公營房屋發展計劃概念平面圖。元朗區議會文件
另外,土木工程拓展署現正全力推展元朗南新發展區第二期的工程,包括建造新道路、重建或擴闊鄰近的現有道路,以及建造單車徑和行人路,並按照原定計劃陸續為有關公營房屋發展計劃相關的工地平整及基礎設施工程,進行招標工作及展開建造工程,以期按時提供已平整之土地予房委會。房委會預計於2028年展開建屋工程,並於2032/33至2033/34年度分階段落成。
最Hit
公眾投選理大年度十大科研與創新故事 印證大學卓越創科成果 驅動香港醫療創新及AI+發展
2026-04-09 07:30 HKT
BNO移英潮 港人成英國最大海外業主 持貨總值逾千億
2026-04-09 06:00 HKT

















