港漂退租遭業主「地毯式」驗樓 無收據下索賠逾1.4萬「洗衣機崩花都計」律師教3招減爭議
發佈時間:06:00 2026-01-08 HKT
近日有來港工作一年的港漂在社交平台大吐苦水,指在港退租時遭業主極盡刁難,對方帶同專人「地毯式」驗樓長達兩小時,並將多項自然損耗、甚至入住前已存在的瑕疵均算在其頭上,而且洗衣機外殼上一點崩花更一度索賠逾萬元,雖然最終「減價」,但合共仍索價逾1.4萬元,其中單是清潔費就要2,450元。事主黃太(化名)接受《星島頭條》訪問時坦言,自己曾在多個國家及城市租樓,從未遇過這種情況,感到震驚且無奈。
驗足兩個鐘 「逐條鎖匙試門鎖」
黃太與丈夫一年前經「高才通」計劃從上海移居香港,兩人鍾情馬鞍山環境及交通方便,便以每月18,800元租住區內一個實用面積480方呎單位,附設基本家電但不連傢俬,並繳付「兩按一上」合共37,600元。臨近死約期屆滿,一家人三口決定退租,於去年11月搬出,至12月中正式交還單位。
從黃太拍攝的影片可見,一位男士手持電筒及鏡子,仔細檢查窗框內外。她憶述交樓當日,業主帶同該男士到場,兩人輪流對單位進行了長達兩小時的「深度檢查」,從晚上7時半驗到9時半,「每個角落、牆壁、地板、所有插座、去水位、水龍頭、夾層通風管道,甚至窗戶四周的膠邊痕跡都不放過。」她表示,業主連門鎖都要一條條鎖匙插進去試開試關,全屋燈具也逐一測試。
由於擔心業主不退按金,黃先生當場要求對方列明扣款項目及金額,才肯交還鎖匙。惟業主堅持要待師傅報價,雙方僵持不下,業主隨即報警。警員到場後表示,無法處理民事糾紛,但指租約期滿,租客必須交還鎖匙,兩人在無奈下唯有交還鎖匙。
洗衣機崩花一度索賠萬元 「貴過新機」
交還鎖匙數天後,惡夢隨之而來。業主起初發出訊息指出,「6項執修費用2,000元、單位清潔費2,500元」;更令黃太震驚的是,洗衣機外殼上一個「無法證明」由他們造成的崩花,業主竟預計執修費用達8,000至1萬元(另加師傅上門執修850元),但她翻查合約上列明的型號,發現該款洗衣機全新機價僅約3,999元。此外,需要賠償的項目中還包括入住前已破損的西門子電磁爐玻璃纖維面板,費用為2,030元(另加師傅出勤檢查850元)。換言之,合計費用高近2萬元。
黃太表示,單位只有480方呎,沒有傢俬,雪櫃及坐廁都已清潔乾淨,形容清潔費貴得誇張,但考慮到業主或對衛生要求極高,認為如有充足理據都會照付。
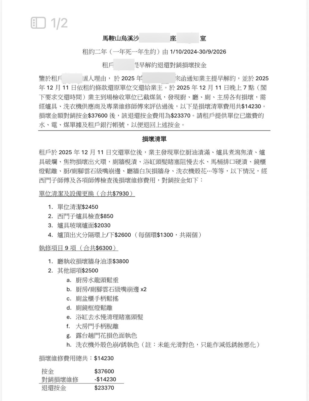
其後,業主再發出一份詳細的損壞及維修費用清單,稱發現單位廚油漬滿、爐具有煮瀉焦漬、爐具玻璃面破爛、浴缸頭髮睹塞阻慢去水、坐廁排口硬漬、鏡櫃燈鬆離、廚廁雲石級嘴崩邊及洗衣機外殼崩花等等,經各項師傅檢查後,損壞維修費用總共14,230元,將會在按金中扣減。

事主要求收據 業主拒絕提供
黃太認為,業主在驗收時吹毛求疵,扣減按金的理由亦不合理,曾多次要求對方提供維修報價單或清潔費收據作為憑證,但均遭拒絕。她表示願意支付合理的清潔費及維修費,前提是有單據證明。「業主完全不理會,只是一直截圖之前的索償項目給我們,甚至拒絕跟我溝通,只肯跟簽約的丈夫交涉」。
事實上,黃太一家入住期間,已多次因維修問題與業主發生磨擦。一次是冷氣喉管堵塞漏水,業主堅持由租客負責;另一次密碼鎖門把手膠皮因老化脫落,黃太自行清理後,業主竟要求保留碎片以鑑定是否人為,最終兩次均由他們自費維修,「單位租給我們時不是全新,也不是新裝修,自然損耗在所難免」。

她感嘆,自己與丈夫留學到工作期間,在不同國家和城市租樓, 從來沒有遇到過這樣的事情, 所以一開始也是非常信任業主,並將單位清理乾淨才退租。不過,這次經歷完全破壞了他們對人的基本信任。目前黃太已入稟小額錢債審裁處,尋求法律途徑解決。
律師:記錄出租前單位狀況自保
香港調解仲裁中心主席及執業律師蘇文傑表示,要避免退租時出現爭議,首先應在租約中清楚說明交還單位的要求,包括清潔標準或沒有任何破損。若就租約按金有任何爭議,金額為7.5萬元或以下,可入稟小額錢債審裁處提出申索;若涉及租約其他事項,例如未還原單位或無理扣除按金,而雙方又未能透過協商達成共識,租客可採取法律行動,則可同時入稟土地審裁處請求法庭命令,向業主追討按金。
其次,業主與租客除了訂明交回單位時間外,亦可拍攝單位出租前狀況作記錄,方便日後退租時作比較。
最後,業主可要求租客自行負責清潔費用,並選擇其指定的清潔公司進行清潔,減少因清潔標準不同而引發的潛在爭議。
延伸閱讀:租樓退租4大流程
當租約即將到期或決定不再續租時,租客可按照以下4大退租流程:
1. 通知業主
租客可以根據租約列明的退租通知期,提早通知業主退租事宜。如果需要緊急退租,亦可以選擇支付代通知金,以取替退租通知期。
2. 繳交終止租約通知書
租客應撰寫退租通知書,作為正式通知,並清楚列明所有的資料和條款,避免日後發生爭拗。
3. 清潔及還原單位
清空個人物品,包括電器及傢俬,同時應清潔單位,如地板、水槽及馬桶等。如租客曾改建單位或改裝門窗,應還原至租樓前的模樣。
4. 當面檢查家具
如租約列明單位附帶家具和設備,租客應檢查和確認家具的數量和狀況。清空單位後可相約業主當面檢查,並以書面確認物業及家具交還時的狀態。

相關文章:租客退租交吉 被嫌太污糟 稱代理無理刁難「按金在你手 就可以被搓圓撳扁?」

相關文章:被指「損壞櫃門」扣5萬按金 租客強調門鉸早已鬆脫 入稟向業主追討

相關文章:港漂花5萬誤租曱甴屋 廚櫃滿布蟲卵 代理稱上手為日本人「還教育我『要習慣香港』」

相關文章:港漂控訴誤購馬鞍山凶宅 大律師教3招自保 代理業界:買家最好主動問

















