著名作家賈平凹之女被指論文抄襲 西北大學成立專班調查
更新時間:11:47 2026-04-09 HKT
發佈時間:11:47 2026-04-09 HKT
發佈時間:11:47 2026-04-09 HKT
內地著名作家賈平凹之女、西北大學文學院副教授賈淺淺,近日捲入學術抄襲風波。有網民發文「踢爆」,指其一篇研究其父繪畫藝術的學術論文,涉嫌大面積抄襲及「移花接木」至少四名不同作者的文章。事件引起軒然大波,西北大學今日(9日)發出通報,表示對學術不端行為「零容忍」,已成立工作專班啟動調查。
論文涉系統性挪用他人成果
據內地媒體報道,有網民近日發文,直指賈淺淺於2014年發表的一篇論文《文學視閾下賈平凹繪畫藝術研究》,涉嫌系統性抄襲。指控包括:
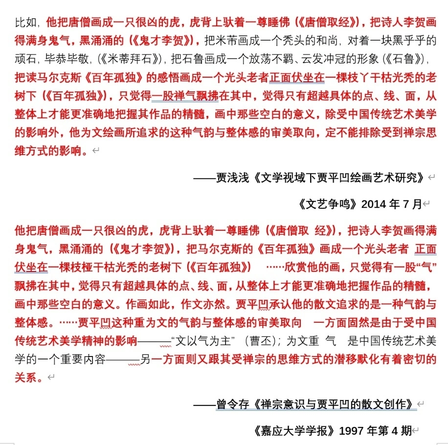
- 涉嫌抄襲學者朱良志,將其論述中國畫普遍理論的核心觀點,直接用於評價其父賈平凹的畫作。
- 涉嫌抄襲學者曾令存,大段挪用其對賈平凹畫作意象的描述及核心論點,甚至連「黑涌涌的」等詞句亦雷同。
- 涉嫌抄襲畫家季酉辰,直接挪用其關於「筆墨與空白」的關鍵論述,僅作個別詞語微調。
- 涉嫌抄襲作家韓羽,整體框架、邏輯及引述均與其文章高度一致,而該文章當年正發表於由賈平凹擔任主編的《美文》雜誌。
著名作家賈平凹之女賈淺淺被指論文抄襲。
著名作家賈平凹之女賈淺淺被指論文抄襲。
著名作家賈平凹之女賈淺淺被指論文抄襲。
著名作家賈平凹之女賈淺淺被指論文抄襲。
著名作家賈平凹之女賈淺淺被指論文抄襲。
賈平凹畫作《蹭癢癢》。
著名作家賈平凹之女賈淺淺被指論文抄襲。
著名作家賈平凹之女賈淺淺被指論文抄襲。
著名作家賈平凹之女賈淺淺被指論文抄襲。
賈平凹畫作《唐僧取經》。
著名作家賈平凹之女賈淺淺被指論文抄襲。
著名作家賈平凹之女賈淺淺被指論文抄襲。
著名作家賈平凹之女賈淺淺被指論文抄襲。
爆料者指出,賈淺淺的文章存在多處「硬傷」,例如將歷史典故「米芾拜石」誤寫為「米蒂拜石」等。而這篇涉嫌抄襲且有錯漏的論文,竟被賈淺淺列為其重要的學術成果。
校方:零容忍態度 嚴肅處理
事件在網上發酵後,西北大學今日迅速發出通報,稱校方高度重視相關反映,已成立工作專班並啟動調查程序。校方強調,對學術不端行為秉持「零容忍」態度,一經查實,將按規定嚴肅處理。
截至目前,賈淺淺本人及相關方面均未對事件作出回應。
最Hit
Jayden是什麼?Threads潮文瘋傳港孩「英文名」 迷因背後旨在諷刺港媽育兒方式
2026-04-10 19:36 HKT
新皇崗口岸擬設7條專營巴士線 來往葵芳、啟德、屯門等地 「一地兩檢」安排下舊皇巴將停運
2026-04-10 12:58 HKT

















