私營「人民咖啡館」引發爭議 品牌致歉更名
更新時間:12:37 2025-11-08 HKT
發佈時間:12:37 2025-11-08 HKT
發佈時間:12:37 2025-11-08 HKT
近日全國多地出現以「人民咖啡館」為招牌、裝修高度相似的咖啡店,逐漸成為社交平台打卡新地標。然而有網友質疑命名不妥,官方人民網昨日撰評稱,「人民」一詞不容褻瀆,更不能被濫用,營銷可以有創意,但不能無底線。對此,要潮人民咖啡館在社交平台發布聲明致歉,稱正積極整改,已迅速調整為「要潮人民咖啡館」。
創立品牌初心:對於「人民」尊重和珍視
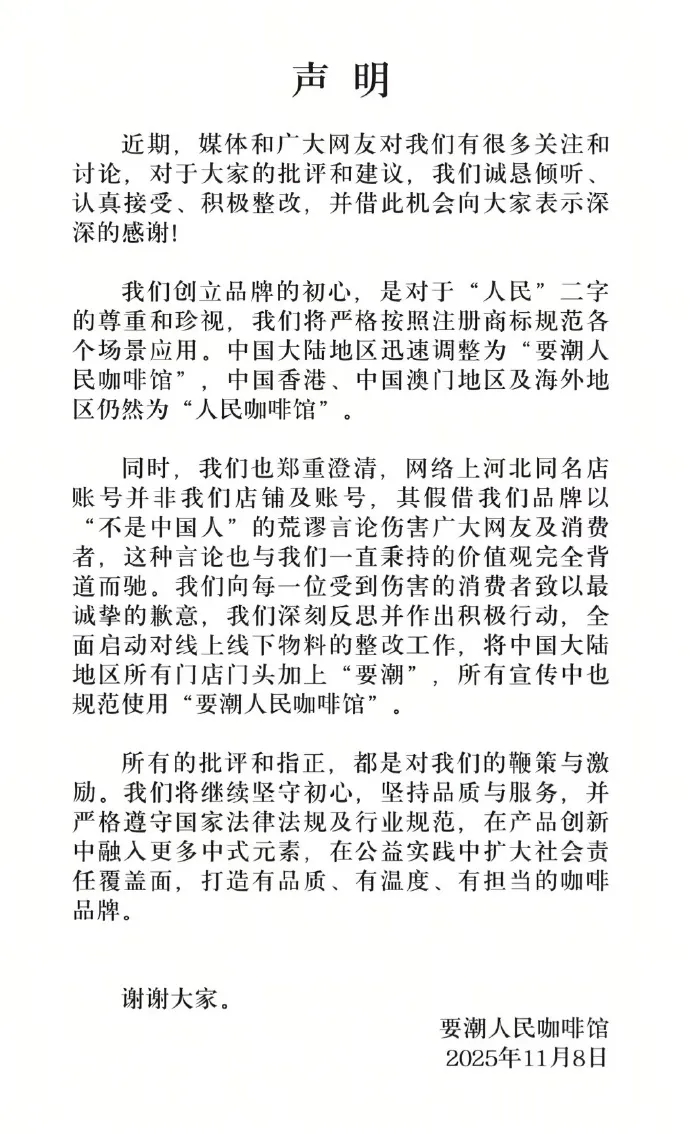
11月8日,涉事的要潮人民咖啡館在社交平台發布道歉聲明,稱對大眾的批評和建議,誠懇傾聽、認真接受、深刻反思、積極整改,又指創立品牌的初心,是對於「人民」二字的尊重和珍視,將嚴格按照註冊商標規範各個場景應用。在中國大陸地區迅速調整為「要潮人民咖啡館」,中國香港、中國澳門地區及海外地區仍然為「人民咖啡館」。
聲明又稱全面啟動對線上線下物料的整改工作,將中國大陸地區所有門店門頭加上「要潮」,所有宣傳中也規範使用「要潮人民咖啡館」。

「人民咖啡館」致歉。
全國18省狂開近30門店
「中國紅」的門店招牌、老式搪瓷缸、提袋上印有五角星……近期「人民咖啡館」陸續在全國18個省份、20個城市,開設近30間直營門店,以「人民」名義四處銷售商品。然而營運此間連鎖咖啡店的母公司,竟然是一間名為「要潮」的私營企業,出乎不少網友意料。
網友直言誤以為公營
有網友直言,「人民」一詞具有強烈的公共屬性和政治內涵,這樣被用於商業咖啡館的標識,令人感到突兀和不適,「還以為是中國郵政或官方旗下的,沒想到是私企」。
官媒人民網昨日撰評稱,「人民」一詞承載着特定的社會情感與公共利益,不容褻瀆,更不能被濫用。這間企業混淆視聽地經營「人民咖啡館」,無疑是對法律法規和公眾情感的不尊重,營銷可以有創意,但不能無底線。
最Hit
長者群組熱議生果金、長生津「雙糧」即將發放?最多獲派$8,690 即睇3大注意事項免被DQ
2026-05-15 19:07 HKT
年輕夫婦離家自住 始覺水電費低廉:而家冷氣無熄過 質疑傳統簡約觀念「好陰功」
2026-05-15 17:43 HKT
大埔電單車撞塌樹 38歲鐵騎士昏迷送院亡
6小時前

















