漢鼎書院稱已還清離校生建校債券 警方︰未有拘控 已終止調查
發佈時間:06:45 2026-02-04 HKT
漢鼎書院自2024年底爆出陷入財困,同時拖欠家長債券款項;該校創校校監徐莉於去年中表示「白武士已進場」,至近期她在社交平台宣稱,漢鼎書院的「歷史債務全部還清」。教育局回覆《星島》查詢時確認,學校已根據與家長的協議,如期於2025年底向有關離校生家長退還建校債券。警方回應指,經進一步調查後,未有足夠證據顯示事件涉及刑事成分,或對任何人作出拘控,已終止調查。
教局確認屬實 繼續監察

位於香港仔黃竹坑道的私立學校漢鼎書院於2024年底遭家長投訴,指未能贖回其建校債券,創校校監徐莉其後證實,學校因疫情等因素導致收生人數下降,加上辦學成本上漲,導致有到期債務未償還,營運書院的非牟利機構「益利樂生教育基金有限公司」欠債約1億元。當時她承諾學校絕不關門,至去年5月,徐莉於社交平台發文稱「白武士已進場」,正逐月推進債務重組工作。
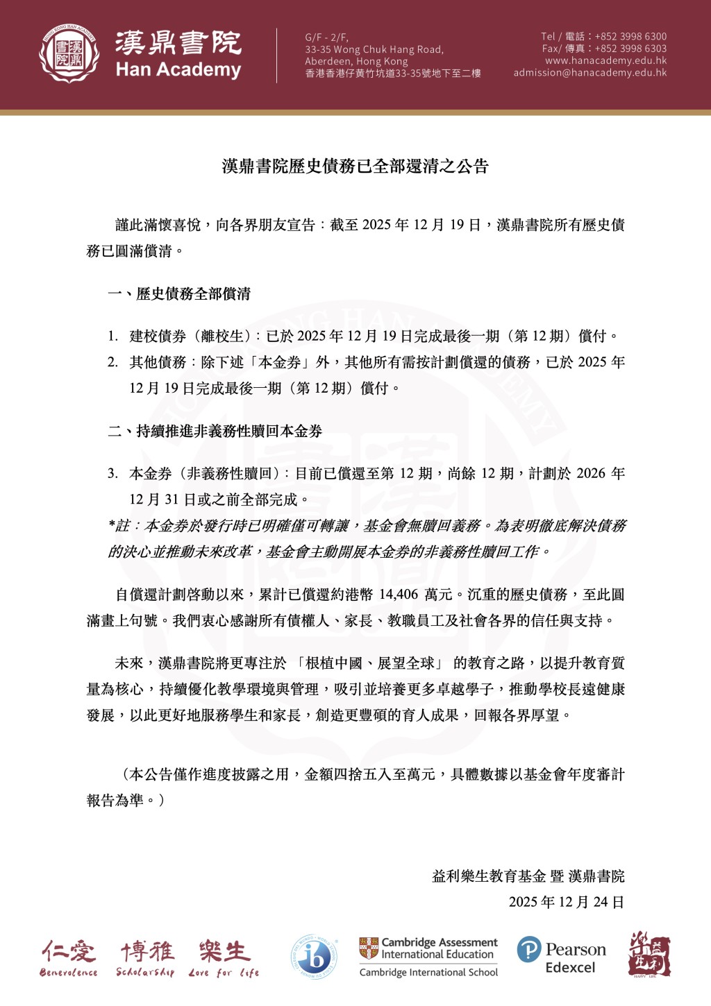
事隔約半年,徐莉近期再度於社交平台發文稱,「漢鼎書院歷史債務清零」,帖文附有由校方發出的公告。公告指出,截至2025年12月19日,漢鼎書院「所有歷史債務已圓滿償清」,自償還計劃啓動以來累計已償還約1.44億元;當中離校生的建校債券,以及除「本金券」外其他所有需按計劃償還的債務,均於12月19日完成最後一期(第12期)償付。校方續稱,基金會開展的本金券非義務性贖回工作,目前已償還至第12期,尚餘12期,計劃於今年12月31日或之前全部完成。
就此,本報向教育局查詢,教育局回覆時表示,一直嚴肅跟進漢鼎書院的營運及財務情況,據了解,學校已根據與家長的協議,如期於2025年底向有關離校生家長退還建校債券,局方至今沒有接獲其他家長有關學校未有退還建校債券費用的投訴。教育局表示,已提醒學校應確保學校的財政狀況能支持學校持續營運,並會繼續監察學校的運作情況,保障學生的福祉。
警方︰未有足夠證據顯示涉刑事
教育局亦重申,已於2025年4月向私立學校發出通告,要求提供正規課程的私立學校管理層在進行投資時應累積足夠的營運儲備,以應付學校至少4個月的營運開支,確保學校運作的管治良好,並制定長遠的財務規劃,確保學校經費能滿足未來的發展需要;私立學校的所有投資項目均應由學校管理層審批,並在合適的情況下邀請家長代表參與。為履行財務責任並提高投資透明度,私立學校亦須至少每年一次向持份者、尤其是家長定期披露相關資料。
警方向本報表示,截至今年1月31日,共接獲19名市民報案,指其子女入讀香港仔黃竹坑道一間學校時購入學校債券,但其後未獲全數退還,涉款合共約2100萬元;案件列作「求警調查」,由港島總區重案組第一隊負責跟進。警方經進一步調查後,未有足夠證據顯示事件涉及刑事成分,或對任何人作出拘控,已終止調查。
記者 歐文瀚
延伸閱讀︰
借殼辦學 │ 教育局公布《私立學校實務守則》 私校容許其他機構以學校名義開辦公開試課程前 須經局方批准
一諾中學「借殼辦學」風波 立法會議員呼籲家長 不應為子女入讀而盲目支付不同名目費用

















