油蔴地天主教小學(海泓道) 6月6日遞交叩門申請表
更新時間:14:32 2020-05-26 HKT
發佈時間:13:44 2020-05-26 HKT
發佈時間:13:44 2020-05-26 HKT

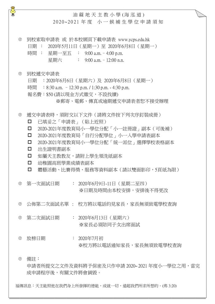
‧已填妥之「申請表」(貼上近照)
‧2020-21年度教育局小一學位分配「小一註冊證」副本(可後補)
‧2020-21年度教育局「自行分配學位」小一入學申請表副本
‧2020-21年度教育局小一學位分配「統一派位」選擇學校表格副本
‧出生證明書副本
‧如屬天主教教友,請附上學生領洗紙副本
‧幼稚園高班學業成績表副本
‧體藝活動、比賽得獎、服務等資料副本(請以雙面影印,5頁紙為限)
校方稱首輪面試將於6月9至11日舉行,次輪面試將於6月13日進行,最終結果會於7月初以電話通知家長。
小一候補生學位申請須知:按此
最Hit
長生津覆檢開始!長者注意紫色通知書 未如期申報或被暫停津貼( 附最新資產限額+填表須知)
2026-04-03 19:21 HKT
在職家庭津貼2026/27|4月上調入息資產限額 申請資格/津貼金額/一次性額外款項一文睇清
2026-04-04 11:53 HKT
西貢區議員發現將軍澳居民「小福利」?深夜搭港鐵仍有列車服務 街坊網民解構出於1原因
2026-04-04 11:00 HKT
專欄 體壇雜論|重召樊振東逼在眉睫
8小時前

















