應科院與NAMI合併釋放創科力量 橫掃十八獎項揚威日內瓦國際發明展
發佈時間:08:00 2026-03-26 HKT
在全球發明界年度盛事—第51屆日內瓦國際發明展中,香港應用科技研究院(應科院)與納米及先進材料研發院(NAMI)合共取得18個獎項,充份展現本港政府資助研發機構從研發到應用的強勁創科實力,也為下月兩院正式合併、打造全面整合的應用研發平台注入強心針。
強強聯手 成績斐然
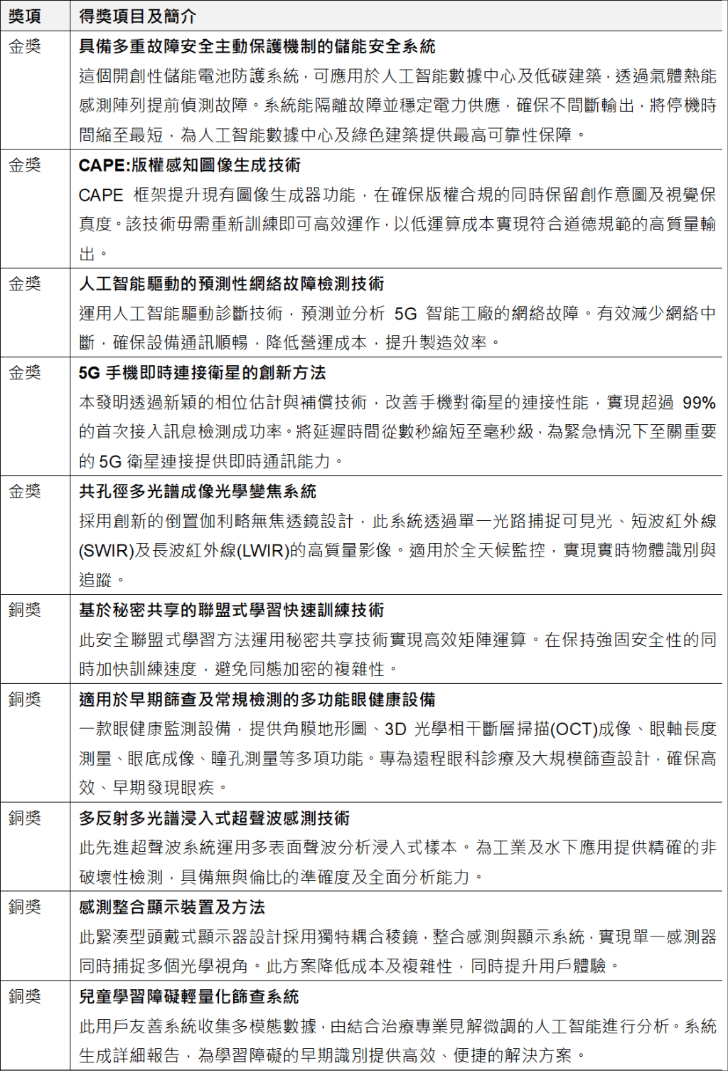
應科院在本屆日內瓦國際發明展中贏得十項殊榮,包括五項金獎及五項銅獎,獲獎的創新解決方案融合了人工智能和多種創新科技,涵蓋能源、智能生產、建築、教育、醫療健康等領域。
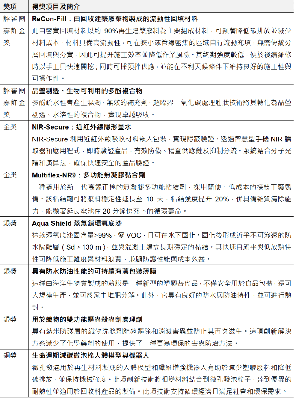
NAMI同樣表現出色,榮獲八個獎項,包括兩項「評審團嘉許金獎」、兩項金獎、三項銀獎和一項銅獎,獲獎技術橫跨電子、能源、建築、可持續發展、醫療健康及數碼安全等範疇。
這次佳績既印證了應科院的創新科研實力,也肯定了NAMI在先進材料研發的領導地位,進一步彰顯香港在全球創科舞台上的創新能力與競爭優勢。

擴大科研領域 全速驅動產業創新
應科院董事局主席李惠光教授工程師衷心祝賀科研團隊,並有信心下月與NAMI合併後,創新研發實力更強,在全球重要獎項中取得更佳成績。他認為,是次合併正值國家「十五五」規劃開局之年,而應科院擴大的研發領域,包括先進材料、新能源及綠色科技等,正好對接國家及特區政府的重點發展方向,為應科院帶來重大發展機遇。

「這次整合不僅擴大了我們的研發規模,更重要的是將不同科技與先進材料科學深度融合,創造出跨學科的協同效應,並通過技術轉移把這些創新解決方案給予業界廣泛應用,有助提升生產效能和解決行業痛點,並惠及社會大眾。」

鞏固創新轉型成果 推動現實生產力轉化
應科院與NAMI合併後將成為本港最具規模和實力的政府資助研發機構,科研團隊超過900人,累計擁有超過1,500項專利,成功完成逾2,200項技術轉移。研發領域涵蓋先進電子元件及系統、人工智能及可信技術、通訊技術、智能感知與控制技術,以及電池材料、生物材料、建築材料、電子材料和功能高分子材料等多個尖端範疇。
應科院行政總裁孫耀達博士工程師表示,展覽提供了極佳平台讓科研團隊與世界各地的專家切磋交流,擴闊國際創科視野。「我們科研實力雄厚並力求創新,研發的解決方案廣受業界歡迎,令人深感欣慰。合併後,應科院會繼續深化創科生態圈上中下游協作,把科研成果轉化為實際應用,惠及社會大眾,構建智慧城市,共築可持續發展的未來。」

孫耀達博士工程師說:「我們將聚焦各類具影響力的應用研究,以推動香港實現智慧城市和可持續發展的願景。應科院會繼續促進『政產學研投』合作,透過科技專利授權等方式促進技術轉移和商業化,加快研發成果從實驗室走到市場,為香港創造經濟效益。」
引領創新 突破界限
李惠光教授工程師總結時強調,合併並非單純整合資源,雙方在應用科技、先進材料、資訊及通訊科技等各方面的專業優勢將產生更強協同效應,加快推動技術研發並深化及產業化應用,既為香港創科未來發展奠定堅實基礎,也為全球不同產業及市場創造更大的影響力。
孫耀達博士工程師表示:「透過建立更具韌性和競爭力的創科生態圈,應科院將產出更高價值的創新研發成果,並藉着香港作為『超級聯繫人』的優勢,實現更高效的技術轉移,讓港產科技在世界各地落地應用,推動香港經濟高質量發展,實現『引領創新、突破界限』。」
應科院獲獎技術簡介

應科院於日內瓦國際發明展榮獲十獎項,了解更多︰https://www.astri.org/tc/news-detail/astri-triumphs-at-geneva-international-exhibition-of-inventions/
NAMI獲獎技術簡介

NAMI於日內瓦國際發明展榮獲八面獎牌,了解更多︰https://www.nami.org.hk/tc/news/nami-wins-8-medals-at-the-2026-international-exhibition-of-inventions-geneva-639

















