日月星旅行社涉威胁内地团友购物遭钉牌 公司大门用纸皮封上 仍有着灯惟无人应门

港闻
4小时前
接下来播放
自动播放
正在播放中
日月星旅行社涉威胁内地团友购物遭钉牌 公司大门用纸皮封上 仍有着灯惟无人应门
港闻
4小时前

有片|安达商场快餐店排队爆争执 中年汉骑住青年怒喊:打X死你呀细路!
港闻
1小时前
宏福苑听证会︱相隔近3小时才升五级火 指挥官解画:四级规模未处理好 贸然升级会乱套
港闻
3小时前
东亚银行劫案|51岁美籍男被控抢劫等2罪今提堂 还押至6月候讯
港闻
3小时前
伊朗局势|美中央司令部:周一起封锁伊朗港口 伊朗军方批「海盗行为」|持续更新
国际
4小时前
日月星旅行社涉威胁内地团友购物遭钉牌 公司大门用纸皮封上 仍有着灯惟无人应门
港闻
4小时前
内地妇涉假学历申高才通以获批一家五口来港 官信被告遭中介瞒骗裁定串谋诈骗罪脱
港闻
5小时前
宏福苑听证会︱殉职消防何伟豪落单闯宏泰阁高层 处方无相关纪录 同袍收「Mayday」求救时感意外
港闻
7小时前
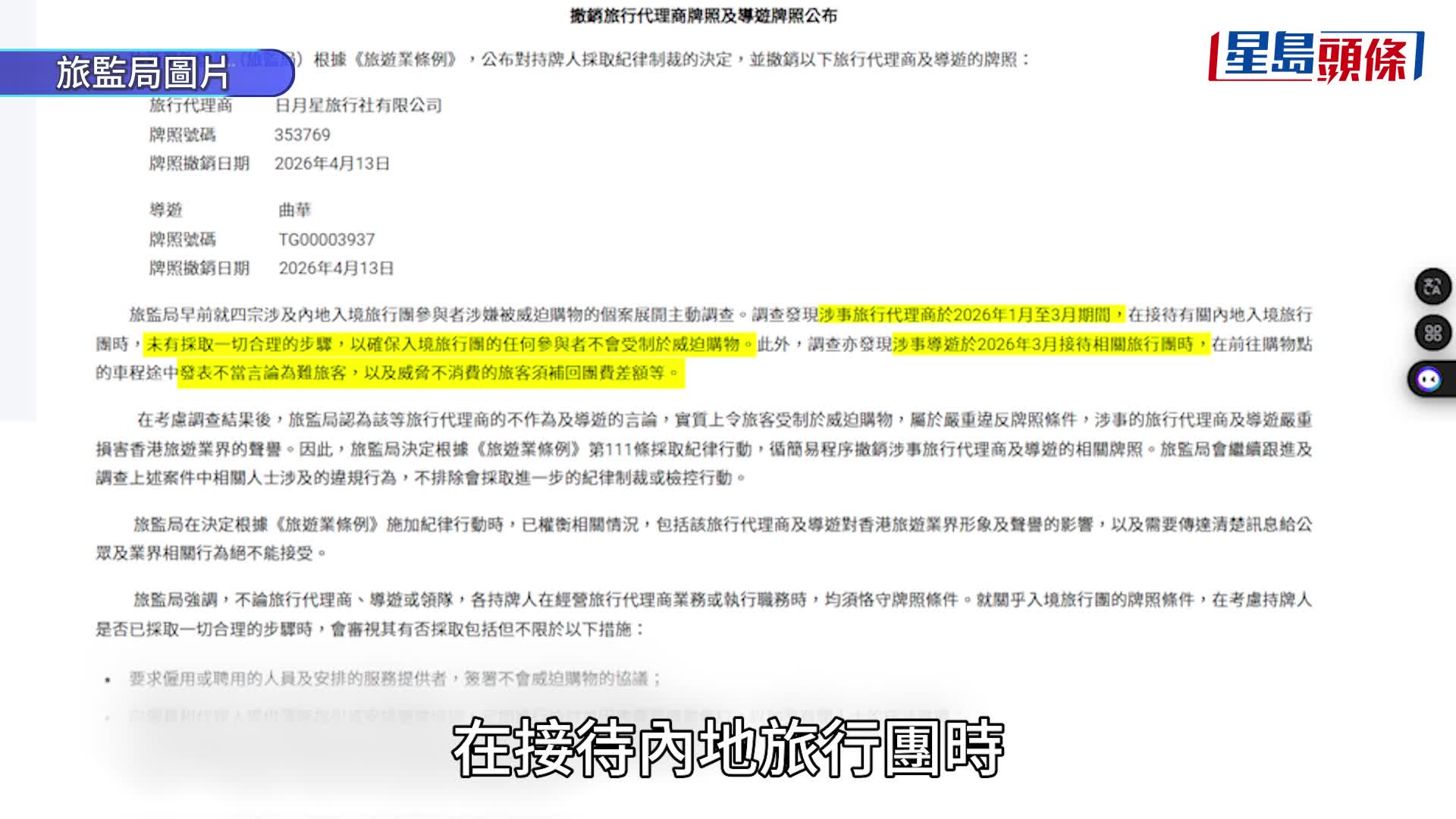
旅监局撤销「日月星旅行社」牌照 涉威逼内地团友购物、威胁不消费旅客须补回团费差额
港闻
10小时前
遭陈克勤批「反对派技俩」搬弄是非 何君尧反击:try your best管制油价 陈克勤一图回应
港闻
10小时前
星岛申诉王 | 涉骗财骗色 受害者近半百 前度女友 声讨超级软饭男
港闻
12小时前
伊朗局势|美中央司令部:4月13日起封锁所有进出伊朗港口海上交通 伊朗斥「荒唐可笑」
国际
14小时前
港铁MMA︱罗湖站8男女因眼神问题「混战」 两男缠斗压颈狂殴 警拘6人涉公众地方打斗
港闻
22小时前
女子胸臀绑73盒「伟哥」 经沙头角入境内地被截|有片
中国
2026-04-12 18:30 HKT
童军总会115周年 维园办国安暨军乐汇演嘉年华 陈国基:活泼生动方式推广国安
港闻
2026-04-12 16:26 HKT
宇树H1跑出10米/秒直逼保特 国产人形机械人刷新世界纪录|有片 
中国
2026-04-12 15:09 HKT
立法会两资深议员开火 何君尧指控为官员「护短」 陈克勤800字长文还击:令人联想当年反对派搬弄是非技俩
港闻
2026-04-12 13:32 HKT
钻石山灵灰安置所化寳炉抽风机过热 灰烬飘落烧伤母子送院
港闻
2026-04-12 13:19 HKT
公屋智能门禁系统可「捉呃公屋」?房署首度解密:出入纪录保留28日即删 一情况下保存期较长|Juicy叮
港闻
2026-04-12 12:46 HKT
宏福苑大火|卓永兴:98%居民可按安排时段上楼执拾 宏志阁升降机届时可供使用
港闻
2026-04-12 11:36 HKT
伊朗局势|美伊第三轮会谈破裂 万斯批拒承诺放弃发展核武
国际
2026-04-12 10:17 HKT
瀏覽更多影片